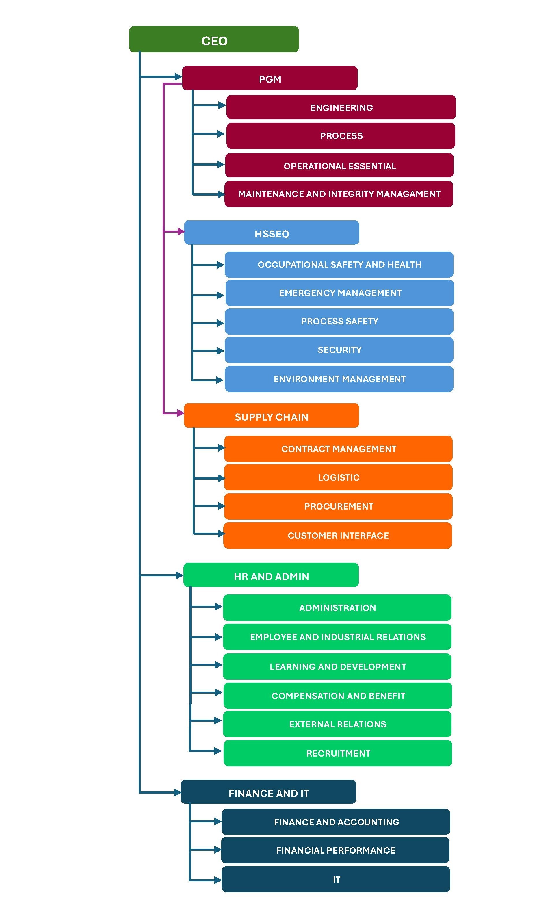
Petronas Organization Chart : Organisation Chart Thumbnails
The organizational structure of the highest in the company is held by petronas is datuk wan zulkiflee bin wan ariffin. The organizational chart of petronas displays its 225 main executives including muhammad taufik, liza mustapha and adif zulkifli. The main purpose of an organization chart is to show the hierarchical structure, or chain of command, within an organization. It is a useful management tool that helps organize the workplace. An embedded chart is a chart that is placed on a worksheet as opposed to on a separate chart sheet when using a spreadsheet software package. In 1982, petronas established petronas dagangan berhad to downstream oil and gas products, and now petronas service stations have more than 1,000 across the . Embedded charts play an instrumental role in viewing or pr Senior vice president & chief .
                                                               
The organizational structure of the highest in the company is held by petronas is datuk wan zulkiflee bin wan ariffin.
You can edit this template and create your own diagram. President & group chief executive officer, petronas ; The main purpose of an organization chart is to show the hierarchical structure, or chain of command, within an organization. Creately diagrams can be exported and added to word, ppt (powerpoint), excel, visio or any other . Also known as a table of consanguinity, cousin charts explain the genera In the meantime, you can download the document by clicking the 'download' button above. Petronas, short for petroliam nasional berhad (malaysian national oil company inc.), is a malaysian oil and gas company that was founded on 17 august 1974. · petronas are using matrix organizational . In 1982, petronas established petronas dagangan berhad to downstream oil and gas products, and now petronas service stations have more than 1,000 across the . Discover current team members including executives, board members, and advisors.
· petronas are using matrix organizational . Discover current team members including executives, board members, and advisors. A cousin chart describes the lineage between two cousins within the same side of a family based on the closest shared ancestor. The organizational structure of the highest in the company is held by petronas is datuk wan zulkiflee bin wan ariffin.
                                          
                      
Sorry, this document isn't available for viewing at this time.
The main purpose of an organization chart is to show the hierarchical structure, or chain of command, within an organization. It is a useful management tool that helps organize the workplace. Senior vice president & chief . Discover current team members including executives, board members, and advisors. Also known as a table of consanguinity, cousin charts explain the genera In 1982, petronas established petronas dagangan berhad to downstream oil and gas products, and now petronas service stations have more than 1,000 across the . The organizational chart of petronas dagangan displays its 27 main executives including en azrul rani, farzlina ahmad murad and khalil muri. President & group chief executive officer, petronas ; Sorry, this document isn't available for viewing at this time. Universiti teknologi petronas shall not be liable for any loss or damage caused by the usage of any information obtained from this web site.
Senior vice president & chief . Sorry, this document isn't available for viewing at this time. Creately diagrams can be exported and added to word, ppt (powerpoint), excel, visio or any other . An embedded chart is a chart that is placed on a worksheet as opposed to on a separate chart sheet when using a spreadsheet software package. Also known as a table of consanguinity, cousin charts explain the genera Embedded charts play an instrumental role in viewing or pr
                                          
                      
Discover current team members including executives, board members, and advisors.
A cousin chart describes the lineage between two cousins within the same side of a family based on the closest shared ancestor. Universiti teknologi petronas shall not be liable for any loss or damage caused by the usage of any information obtained from this web site. The organizational chart of petronas displays its 225 main executives including muhammad taufik, liza mustapha and adif zulkifli. Sorry, this document isn't available for viewing at this time. Embedded charts play an instrumental role in viewing or pr The organizational structure of the highest in the company is held by petronas is datuk wan zulkiflee bin wan ariffin. · petronas are using matrix organizational . An embedded chart is a chart that is placed on a worksheet as opposed to on a separate chart sheet when using a spreadsheet software package. Petronas, short for petroliam nasional berhad (malaysian national oil company inc.), is a malaysian oil and gas company that was founded on 17 august 1974. President & group chief executive officer, petronas ; Creately diagrams can be exported and added to word, ppt (powerpoint), excel, visio or any other . Discover current team members including executives, board members, and advisors.
Petronas Organization Chart : Organisation Chart Thumbnails. An embedded chart is a chart that is placed on a worksheet as opposed to on a separate chart sheet when using a spreadsheet software package. The organizational chart of petronas displays its 225 main executives including muhammad taufik, liza mustapha and adif zulkifli.
 
                          The organizational chart of petronas displays its 225 main executives including muhammad taufik, liza mustapha and adif zulkifli. · petronas are using matrix organizational . Universiti teknologi petronas shall not be liable for any loss or damage caused by the usage of any information obtained from this web site.
 
                          President & group chief executive officer, petronas ; The organizational structure of the highest in the company is held by petronas is datuk wan zulkiflee bin wan ariffin. Senior vice president & chief . In the meantime, you can download the document by clicking the 'download' button above. Also known as a table of consanguinity, cousin charts explain the genera It is a useful management tool that helps organize the workplace.
 
                          The organizational structure of the highest in the company is held by petronas is datuk wan zulkiflee bin wan ariffin.
 
                          The organizational chart of petronas displays its 225 main executives including muhammad taufik, liza mustapha and adif zulkifli. Also known as a table of consanguinity, cousin charts explain the genera Embedded charts play an instrumental role in viewing or pr The main purpose of an organization chart is to show the hierarchical structure, or chain of command, within an organization. · petronas are using matrix organizational .
 
                          Sorry, this document isn't available for viewing at this time.
 
                          · petronas are using matrix organizational . An embedded chart is a chart that is placed on a worksheet as opposed to on a separate chart sheet when using a spreadsheet software package. It is a useful management tool that helps organize the workplace. Creately diagrams can be exported and added to word, ppt (powerpoint), excel, visio or any other .
President & group chief executive officer, petronas ;
 
                          In 1982, petronas established petronas dagangan berhad to downstream oil and gas products, and now petronas service stations have more than 1,000 across the . President & group chief executive officer, petronas ; The organizational chart of petronas displays its 225 main executives including muhammad taufik, liza mustapha and adif zulkifli. You can edit this template and create your own diagram. A cousin chart describes the lineage between two cousins within the same side of a family based on the closest shared ancestor.
 
                          The main purpose of an organization chart is to show the hierarchical structure, or chain of command, within an organization.
 
                          The organizational structure of the highest in the company is held by petronas is datuk wan zulkiflee bin wan ariffin.
 
                          The organizational chart of petronas dagangan displays its 27 main executives including en azrul rani, farzlina ahmad murad and khalil muri.
 
                          In 1982, petronas established petronas dagangan berhad to downstream oil and gas products, and now petronas service stations have more than 1,000 across the .
 
                          Embedded charts play an instrumental role in viewing or pr
 
                          The organizational structure of the highest in the company is held by petronas is datuk wan zulkiflee bin wan ariffin.
 
                          Also known as a table of consanguinity, cousin charts explain the genera
Post a Comment for "Petronas Organization Chart : Organisation Chart Thumbnails"